水质在线
分析
监测系统
解决方案与仪器设备提供商(OEM承接)
全国服务热线:
17762391318
武汉岩创环保技术服务有限公司
首页
关于我们
解决方案
产品中心
工程案例
新闻动态
联系我们
专注
环保在线监测服务
首页
>>
环保监测设备
>>
水质在线分析监测设备
>>
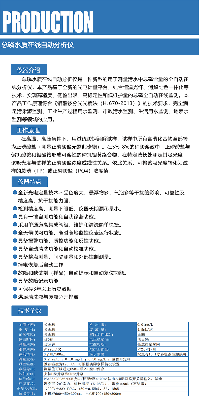
总磷水质在线分析仪
总磷水质在线分析仪
本产品符合中华人民共和国国家标准 gb 11893-89 和环境保护行业标准《水质磷酸盐和总磷的测定连续流动-钼酸铵分光光度法(hj670-2013)》的规定。
市场价:
0.00
价格:
0.00
本产品符合中华人民共和国国家标准 gb 11893-89 和环境保护行业标准《水质磷酸盐和总磷的测定连续流动-钼酸铵分光光度法(hj670-2013)》的规定。
上一个:
高锰酸盐水质在线分析......
下一个:
氨氮水质在线分析仪
水质在线分析监测设备
气体在线分析监测设备
2
产品中心